加入收藏
|
设为首页
首 页
机构概况
中心简介
领导分工
组织架构
资质荣誉
资讯中心
工作动态
区县信息
办事公开
通知公告
党建园地
党务公开
政策法规
综合法规
科研教育
工作动态
互动交流
联系方式
搜 索
当前位置:首页
> 政策法规
> 综合法规
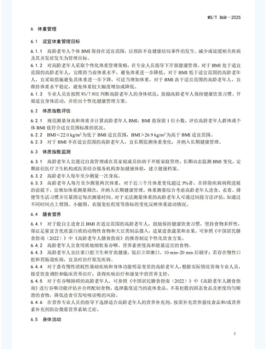
关爱高龄老人健康,国家出手了!《高龄老年人体质指数适宜范围与体重管理标准》发布
2025-07-18
11944
上一篇:
党组讨论和决定党员处分事项工作程序规定
下一篇:
首次将“提高医疗机构检查检验结果互认率”纳入国家医疗质量安全改进目标!
中华人民共和国国家卫生健康委员会 |
中国疾病预防控制中心 |
江苏省卫生健康委员会 |
江苏省疾病预防控制中心 |
扬州市卫生健康委员会
联系我们
|
邮箱登录
版权所有 : 扬州市疾病预防控制中心 地址 : 江苏省扬州市上方寺路52号 电话 : 0514-80826110 苏ICP备09026621号-5
扫一扫关注 扬州疾控微信
苏公网安备 32100302010589号