2023-12-08
15638 根据中心工作需要,我中心拟采购一台扫描仪,项目预算6万元人民币,项目需求及评审标准如下:
项目需求
一、扫描仪参数
1.★扫描仪类型:自动走纸+平板(最好自带OCR技术)
2.★扫描模式:单面/双面、彩色/灰度/黑白二值
3.★进纸槽容量:不少于200张( A4: 80 g/m² 或 20 lb. );可处理小型文档,如身份证、硬纸卡等
4.光学分辨率:600dpi
5.▲输出分辨率:文件不小于300dpi;照片不小于600dpi
6.▲文档输出格式:单页和多页TIFF、JPEG、JPEG2000、可检索(OCR)PDF等(如扫描仪自带软件无法输出可检索(OCR)PDF,则需附送能够输出可检索(OCR)PDF的加工软件)
7.纸张厚度和重量:≦34-≧413克/平方米的纸张;塑料卡片厚度:≦1.25mm
8.支持的操作系统:可与常规办公设备(如电脑、打印机)相连接
9.★纸张大小:A8-A3幅面
10.扫描速度:自动走纸:单面至少70ppm(A4,200/300dpi, 黑白/灰度/彩色);双面至少140ipm(A4,200/300dpi, 黑白/灰度/彩色)
平板:≦4秒/页(A4,200/300dpi, 黑白/灰度/彩色)
11.光源:白色LED灯
12.图像传感器类型:彩色CCD或彩色CIS
13.长文档模式:支持长文档连续扫描
14.像素深度:灰度输出位深度为256级(8位);彩色采集位深度为48位(16×3);彩色输出位深度为24位(8×3);黑白输出位深度为1位
15.接口:千兆有线网络;可多台电脑同时共用一台扫描仪;USB 3.2 Gen 1x1(向下兼容)/USB 3.1 Gen1/USB 3.0/USB 2.0/USB 1.1(可与常规办公设备连接)
16.绑定软件/驱动:可与常规办公设备(如电脑、打印机)兼容
17.标准部件:叠纸器、进纸槽、进纸器耗材套件、平板附件、电源线、电源适配器、USB线、安装光盘等扫描仪常规部件
软件套装
二、▲配套档案图像处理软件,基本功能如下:
图像拼接(要求拼接后图像无明显拼接痕迹);图像合并;自动纠偏;图像旋转;去除装订孔;裁边;去污;可支持薄纸、厚纸、卡片、护照,大尺寸拼接扫描;边缘修复;滤色;自动亮度调整;色彩增强和褪色;清晰度过滤器;基于内容的空白页检测;智能图像边缘填充等图像处理功能
二、售后服务
1.项目成交后成立专门项目售后服务小组,以保证及时解决问题。
2.如果仪器出现故障,在接到维修服务的请求后,仪器公司工程师应在24小时内作出响应,排除故障。
3.电子版、文档版或视频版操作指南。
4.整机质保期一年,质保期内维修费用全包含在投标报价里。
5.提供所有软件版本终身的免费升级。
三、其他要求
1、项目实施过程中若发生相关的安全事故由供应商自行负责。
2、自验收合格后开票之日起,所有设备及部件提供1年或以上免费质保, 质保期内全免费上门质保。质保期满后,成交人须提供优惠的维修价格(人工费、出厂价零配件费、其他材料费等)进行相关服务,在设备寿命期内,成交人应能保证采购人更换到原厂正宗的零部件,保证维修配件的供应和及时维修,维修价格保持不变(政策调整因素除外)。
3、按常规或为了确保产品正常使用、维护,成交人需向采购方提供的备品备件及专用工具。
4、供货、安装时间要求:合同签订后自接采购人通知之日起15个日历天(除不可抗力、非乙方原因)全部供货及安装完毕,并完成全部验收、文档整理工作。
5、所有货物进场前需经采购人确认,确认无误后由成交人运至采购人指定地点,验收交货前存放及保管概由成交人负责。未经采购人确认或经采购人确认参数等与招标文件要求和响应文件承诺不符的,不得进场,因此产生的延期或退换货等风险及相关费用,由成交人人自行承担。
6、成交人应免费对采购人技术人员进行培训,并且提供免费的技术咨询服务。
7、投标人应按照招标文件要求对设备(或服务)的各个参数指标作出实质性应答。中标后,投标人在合同谈判中提出的任何偏差都不得超过此偏差表中已被采购人确认的条款。
8、成交人应在投标文件中明确售后服务能力(包括交货期、保修期时限、售后服务、维护响应时间等)。
9、成交人提供产品必须随货提供出厂产品合格证和产品使用说明书等相关资料,产品质量和各种技术指标,经验收达不到规范要求、招标文件要求和响应文件承诺的,必须更换设备,并按国家有关规定进行处罚,直至赔偿采购人的一切损失。如发现使用假冒伪劣产品、三无产品,一经查实,立即终止合同,所有款项一律不付、不退,并将来货封存,交由质量监督部门处理,并按其处罚意见,处以罚款。
10、在免费质量保证期内,因产品制造原因出现的任何质量问题,成交人应负责更换或维修,由此产生的一切费用由成交人承担。
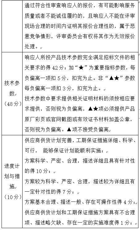
评审方法及评审标准
一、评审方法
本项目采用综合评分法,评委会将对确定为实质性响应公告文件要求的响应文件进行评价和比较。评审结果按评审后得分由高到低顺序排列。得分相同的,按响应报价由低到高顺序排列。得分且响应报价相同的并列,响应文件满足公告文件全部实质性要求,且按照评审因素的量化指标评审得分最高的响应人为排名第一的成交候选人。
二、评审标准



欢迎具有相关资质的供应商响应。
报名单位需提供以下资料:
1、经营公司证照复印件,加盖公章。
2、联系人身份证复印件、电话、等加盖公章。
3、项目需求及评审标准里要求的资料加盖公章
4、响应文件一式叁份,一份正本二份副本加盖公章。文件袋外面应有响应公司名称、联系人姓名电话,加盖公章密封完好。
5、递交响应文件时,授权联系人应提供加盖公司公章授权书和本人身份证原件
以上文件请于2023年12月13日下午14:30-15:00点送至扬州市疾病预防控制中心1号楼1203室,评审开始时间2023年12月13日下午15:00,评审地点1号楼1203室,地址:扬州市邗江区上方寺路52号,联系人:王国庆,联系电话:0514-80828933。