加入收藏
|
设为首页
首 页
机构概况
中心简介
领导分工
组织架构
资质荣誉
资讯中心
工作动态
区县信息
办事公开
通知公告
党建园地
党务公开
政策法规
综合法规
科研教育
工作动态
互动交流
联系方式
搜 索
当前位置:首页
> 政策法规
> 综合法规
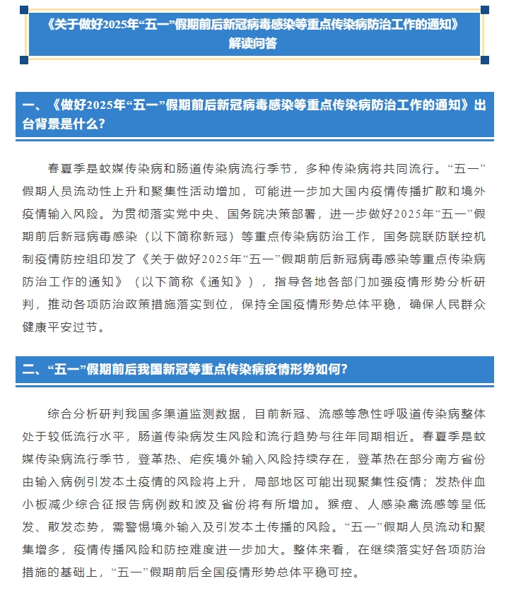
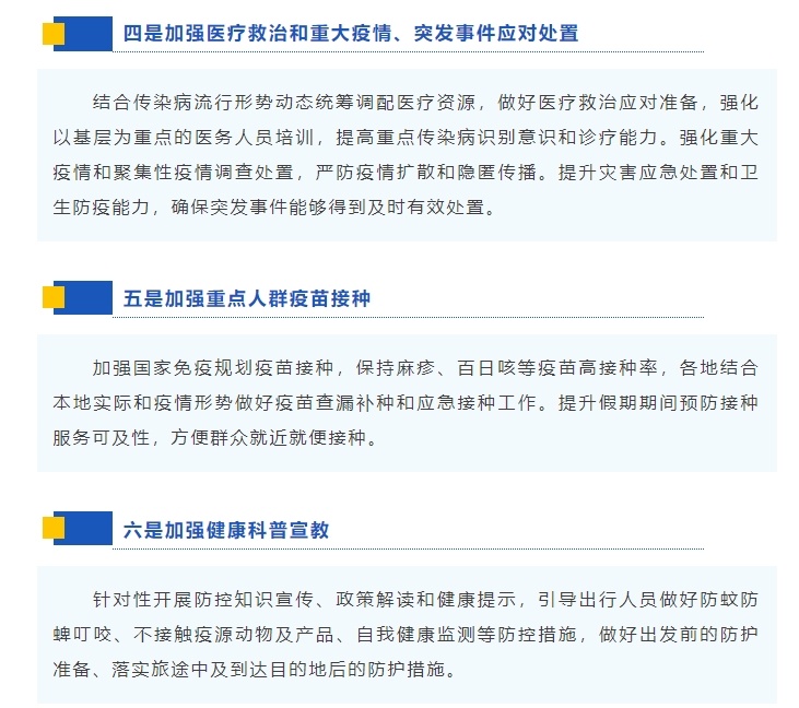
《关于做好2025年“五一”假期前后新冠病毒感染等重点传染病防治工作的通知》解读问答
2025-04-30
13134
上一篇:
全国爱卫会关于将健康体重管理行动等3个行动纳入健康中国行动的通知(附解读...
下一篇:
《职业病防治法》宣传周|职业健康双保障,法律赋予您的权利与应尽义务
中华人民共和国国家卫生健康委员会 |
中国疾病预防控制中心 |
江苏省卫生健康委员会 |
江苏省疾病预防控制中心 |
扬州市卫生健康委员会
联系我们
|
邮箱登录
版权所有 : 扬州市疾病预防控制中心 地址 : 江苏省扬州市上方寺路52号 电话 : 0514-80826110 苏ICP备09026621号-5
扫一扫关注 扬州疾控微信
苏公网安备 32100302010589号